Finance

仿真中(zhong)國(guo)金(jin)融(rong)(rong)(rong)市場,利用(yong)計算機技術開發(fa)虛擬市場經濟(ji)環境(jing),以實(shi)體(ti)項(xiang)(xiang)目(mu)投(tou)(tou)(tou)資(zi)(zi)(zi)(zi)為(wei)目(mu)的(de)(de)(de)(de),涵蓋項(xiang)(xiang)目(mu)投(tou)(tou)(tou)融(rong)(rong)(rong)資(zi)(zi)(zi)(zi)決(jue)策(ce)(ce)中(zhong)涉及(ji)的(de)(de)(de)(de)主(zhu)要理論(lun)和(he)方(fang)法(fa),注重(zhong)理論(lun)與實(shi)際相結合,正(zheng)確的(de)(de)(de)(de)把(ba)握金(jin)融(rong)(rong)(rong)決(jue)策(ce)(ce)。通(tong)過投(tou)(tou)(tou)資(zi)(zi)(zi)(zi)決(jue)策(ce)(ce)、不確定性(xing)(xing)(xing)(xing)分(fen)析(xi)、風險分(fen)析(xi)、融(rong)(rong)(rong)資(zi)(zi)(zi)(zi)方(fang)案(an)的(de)(de)(de)(de)相關分(fen)析(xi)、項(xiang)(xiang)目(mu)評(ping)價以及(ji)針對(dui)具體(ti)行(xing)業(ye)的(de)(de)(de)(de)投(tou)(tou)(tou)融(rong)(rong)(rong)資(zi)(zi)(zi)(zi)決(jue)策(ce)(ce),融(rong)(rong)(rong)入近年來(lai)我(wo)國(guo)基(ji)(ji)礎設(she)施建設(she)、房地(di)產、公共事業(ye)項(xiang)(xiang)目(mu)和(he)中(zhong)外合資(zi)(zi)(zi)(zi)項(xiang)(xiang)目(mu)的(de)(de)(de)(de)投(tou)(tou)(tou)融(rong)(rong)(rong)資(zi)(zi)(zi)(zi)決(jue)策(ce)(ce)實(shi)踐新聞來(lai)影響股(gu)市、債券、基(ji)(ji)金(jin)等(deng)虛擬金(jin)融(rong)(rong)(rong)市場,充分(fen)體(ti)現(xian)在投(tou)(tou)(tou)融(rong)(rong)(rong)資(zi)(zi)(zi)(zi)決(jue)策(ce)(ce)教學(xue)實(shi)踐領(ling)域的(de)(de)(de)(de)前瞻性(xing)(xing)(xing)(xing)、內容的(de)(de)(de)(de)新穎性(xing)(xing)(xing)(xing)以及(ji)方(fang)法(fa)的(de)(de)(de)(de)實(shi)用(yong)性(xing)(xing)(xing)(xing)。企業(ye)投(tou)(tou)(tou)融(rong)(rong)(rong)資(zi)(zi)(zi)(zi)是(shi)企業(ye)的(de)(de)(de)(de)財(cai)務(wu)(wu)行(xing)為(wei),其決(jue)策(ce)(ce)就(jiu)是(shi)企業(ye)的(de)(de)(de)(de)財(cai)務(wu)(wu)戰略。本軟件就(jiu)是(shi)為(wei)了讓(rang)學(xue)生熟悉(xi)銀(yin)行(xing)貸款、企業(ye)間貸款、民(min)間貸款、私募股(gu)權、企業(ye)上市等(deng)融(rong)(rong)(rong)資(zi)(zi)(zi)(zi)手段和(he)銀(yin)行(xing)存款、債券、股(gu)票、基(ji)(ji)金(jin)、融(rong)(rong)(rong)資(zi)(zi)(zi)(zi)融(rong)(rong)(rong)券和(he)房地(di)產投(tou)(tou)(tou)資(zi)(zi)(zi)(zi)等(deng)投(tou)(tou)(tou)資(zi)(zi)(zi)(zi)方(fang)案(an),熟悉(xi)各(ge)種(zhong)投(tou)(tou)(tou)資(zi)(zi)(zi)(zi)和(he)融(rong)(rong)(rong)資(zi)(zi)(zi)(zi)方(fang)案(an)分(fen)析(xi),使學(xue)生更深的(de)(de)(de)(de)理解投(tou)(tou)(tou)融(rong)(rong)(rong)資(zi)(zi)(zi)(zi)各(ge)種(zhong)工(gong)具的(de)(de)(de)(de)使用(yong)。 并且通(tong)過融(rong)(rong)(rong)資(zi)(zi)(zi)(zi)和(he)各(ge)種(zhong)虛擬經濟(ji)的(de)(de)(de)(de)投(tou)(tou)(tou)資(zi)(zi)(zi)(zi),可以獲(huo)得更多的(de)(de)(de)(de)流動資(zi)(zi)(zi)(zi)金(jin),投(tou)(tou)(tou)入到(dao)企業(ye)的(de)(de)(de)(de)實(shi)體(ti)經濟(ji)發(fa)展中(zhong),從而擴大企業(ye)的(de)(de)(de)(de)整體(ti)規(gui)模。
軟(ruan)件(jian)分為管(guan)理(li)(li)員(yuan)(yuan)、教(jiao)師(shi)和學生(sheng)三(san)層管(guan)理(li)(li)結構。管(guan)理(li)(li)員(yuan)(yuan)除(chu)管(guan)理(li)(li)教(jiao)師(shi)賬號,還需輔(fu)助教(jiao)師(shi)進行(xing)實驗(yan)(yan)基礎數(shu)據的(de)設(she)(she)置(zhi)以及系統的(de)管(guan)理(li)(li)維護工作。教(jiao)師(shi)是實驗(yan)(yan)的(de)發起者,設(she)(she)置(zhi)虛擬環境參(can)數(shu),可實時查看(kan)學生(sheng)的(de)實驗(yan)(yan)情況(kuang)。
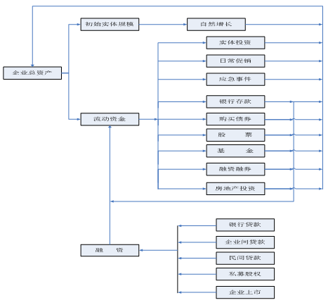
軟件結構圖:
功能模塊:


投(tou)融(rong)資(zi)(zi)(zi)決(jue)策實驗(yan)是由(you)學生扮演各(ge)種(zhong)企(qi)業(ye),教師(shi)給定企(qi)業(ye)的初始資(zi)(zi)(zi)金(jin),分為固定資(zi)(zi)(zi)產(chan)和流動資(zi)(zi)(zi)金(jin)兩部分,學生可以(yi)合理分配流動資(zi)(zi)(zi)金(jin),利用銀行(xing)存款(kuan)、銀行(xing)貸款(kuan)、債券、股票、基金(jin)、融(rong)資(zi)(zi)(zi)融(rong)券、房地產(chan)、企(qi)業(ye)間貸款(kuan)、民間貸款(kuan)、私募(mu)股權(quan)、企(qi)業(ye)上市等投(tou)融(rong)資(zi)(zi)(zi)手段,積累實體投(tou)資(zi)(zi)(zi)資(zi)(zi)(zi)金(jin)。

資金流:

1.軟件結構簡(jian)單,內容豐富
系統實(shi)訓內容(rong)主(zhu)要模塊包(bao)括市場環境、實(shi)體(ti)投資(zi)(zi)、融資(zi)(zi)、投資(zi)(zi)報告以及財務(wu)報告。通過投資(zi)(zi)和融資(zi)(zi)兩類決策積(ji)累資(zi)(zi)金,最終(zhong)進行實(shi)體(ti)投資(zi)(zi)。軟件(jian)中(zhong)包(bao)含(han)所有的(de)投融資(zi)(zi)方(fang)法,包(bao)括:投資(zi)(zi)中(zhong)的(de)銀行貸款(kuan)(kuan)、債權(quan)、股票、基金、融資(zi)(zi)融券、房地產,融資(zi)(zi)中(zhong)的(de)銀行貸款(kuan)(kuan)、企業(ye)間(jian)貸款(kuan)(kuan)、民(min)間(jian)貸款(kuan)(kuan)、私募股權(quan)、企業(ye)上市。
2.清晰的債權(quan)、股票、基金走勢圖
隨著(zhu)宏觀因素、交易因素以(yi)及新聞因素的影響,債權、股(gu)票、基金(jin)的價格隨之變(bian)化。系統(tong)根據內置(zhi)函數顯示(shi)債權、股(gu)票和(he)基金(jin)的周期走勢圖(tu)。通過條件搜索查看周期走勢圖(tu),結合影響因素準確(que)的分析變(bian)化趨勢。
3.財務自動統(tong)計(ji)
提(ti)供財(cai)(cai)務(wu)報告(gao)模(mo)塊,包含財(cai)(cai)務(wu)統計、財(cai)(cai)務(wu)明(ming)細(xi)(xi)、融(rong)資明(ming)細(xi)(xi)、投資明(ming)細(xi)(xi)。系統自動(dong)統計并顯示財(cai)(cai)務(wu)的收支圖、財(cai)(cai)務(wu)明(ming)細(xi)(xi)、實(shi)體(ti)資金(jin)(jin)明(ming)細(xi)(xi)、流動(dong)資金(jin)(jin)明(ming)細(xi)(xi)以及投融(rong)資明(ming)細(xi)(xi)。實(shi)驗者(zhe)可隨時(shi)查看財(cai)(cai)務(wu)統計,便(bian)于掌(zhang)握(wo)資金(jin)(jin)的流入、流出。
4.注重教學實(shi)踐(jian),仿(fang)真市(shi)場環境
現代化的教(jiao)學方(fang)法,將所學的金(jin)融知識運(yun)用到模(mo)擬(ni)實踐中(zhong)。通過某種算法將現實中(zhong)各指標(biao)變化情況模(mo)擬(ni)出來,查(cha)看宏觀指標(biao):GDP增長率走(zou)勢圖、當年(nian)利率走(zou)勢圖、通貨膨(peng)脹率走(zou)勢圖、信貸額度調(diao)整(zheng)率走(zou)勢圖、原油(you)價格走(zou)勢圖、匯率走(zou)勢圖等,讓學生了(le)解整(zheng)個市(shi)場環境的變化情況。
5.開放式的管(guan)理機制(zhi)
提供教師管理員共同管理實(shi)(shi)驗(yan)基礎(chu)數(shu)據,教師端(duan)可(ke)以(yi)手(shou)動控制(zhi)實(shi)(shi)驗(yan)的開啟、暫停。實(shi)(shi)驗(yan)中(zhong)教師可(ke)實(shi)(shi)時查看實(shi)(shi)驗(yan)操作日志、得分、企業排名等實(shi)(shi)驗(yan)相(xiang)關(guan)過程數(shu)據。在實(shi)(shi)驗(yan)過程中(zhong),教師可(ke)添(tian)加投資項目以(yi)及審批企業上市實(shi)(shi)驗(yan)的控制(zhi)。