Finance Major

關(guan)鍵(jian)詞:商業(ye)銀行模擬實訓(xun)(xun)平(ping)臺系(xi)統 商業(ye)銀行實訓(xun)(xun)教學軟(ruan)件 商業(ye)銀行實訓(xun)(xun)教學平(ping)臺 商業(ye)銀行教學系(xi)統 商業(ye)銀行實訓(xun)(xun)室解決方(fang)案
1、系統能實現的(de)目標和(he)功能
《思沃(wo)商(shang)業(ye)(ye)(ye)銀(yin)(yin)行(xing)(xing)模擬實(shi)(shi)(shi)(shi)(shi)(shi)訓(xun)系統(tong)(tong)》完全按照商(shang)業(ye)(ye)(ye)銀(yin)(yin)行(xing)(xing)會(hui)計核算方法并結合(he)金(jin)融(rong)銀(yin)(yin)行(xing)(xing)專業(ye)(ye)(ye)實(shi)(shi)(shi)(shi)(shi)(shi)訓(xun)室解(jie)決方案開發而(er)成,模擬幾近真實(shi)(shi)(shi)(shi)(shi)(shi)的(de)(de)商(shang)業(ye)(ye)(ye)銀(yin)(yin)行(xing)(xing)經(jing)營環(huan)(huan)境。該實(shi)(shi)(shi)(shi)(shi)(shi)訓(xun)平(ping)(ping)臺教(jiao)學(xue)軟件設(she)計開發充分(fen)體(ti)現商(shang)業(ye)(ye)(ye)銀(yin)(yin)行(xing)(xing)的(de)(de)綜(zong)合(he)柜(ju)(ju)員制,模擬銀(yin)(yin)行(xing)(xing)的(de)(de)個人(ren)業(ye)(ye)(ye)務(wu)(wu)(wu)(wu)、對(dui)公業(ye)(ye)(ye)務(wu)(wu)(wu)(wu)、網上銀(yin)(yin)行(xing)(xing)業(ye)(ye)(ye)務(wu)(wu)(wu)(wu),模仿(fang)銀(yin)(yin)行(xing)(xing)組織結構(總行(xing)(xing)由(you)(you)(you)若(ruo)干(gan)分(fen)行(xing)(xing)構成,分(fen)行(xing)(xing)由(you)(you)(you)若(ruo)干(gan)支(zhi)行(xing)(xing)組成)。由(you)(you)(you)教(jiao)師建立一(yi)個模擬的(de)(de)商(shang)業(ye)(ye)(ye)銀(yin)(yin)行(xing)(xing)實(shi)(shi)(shi)(shi)(shi)(shi)驗(yan)(yan)項目(mu),并為該實(shi)(shi)(shi)(shi)(shi)(shi)驗(yan)(yan)項目(mu)配置實(shi)(shi)(shi)(shi)(shi)(shi)驗(yan)(yan)環(huan)(huan)境,設(she)置實(shi)(shi)(shi)(shi)(shi)(shi)驗(yan)(yan)參數(shu),統(tong)(tong)一(yi)控制實(shi)(shi)(shi)(shi)(shi)(shi)驗(yan)(yan)進程。學(xue)生(sheng)在教(jiao)師搭建的(de)(de)商(shang)業(ye)(ye)(ye)銀(yin)(yin)行(xing)(xing)教(jiao)學(xue)實(shi)(shi)(shi)(shi)(shi)(shi)驗(yan)(yan)環(huan)(huan)境平(ping)(ping)臺中(zhong),通過扮演(yan)(yan)綜(zong)合(he)角(jiao)色(se)、柜(ju)(ju)員角(jiao)色(se)來(lai)開展(zhan)各項個人(ren)業(ye)(ye)(ye)務(wu)(wu)(wu)(wu)(存款業(ye)(ye)(ye)務(wu)(wu)(wu)(wu)、銀(yin)(yin)行(xing)(xing)卡業(ye)(ye)(ye)務(wu)(wu)(wu)(wu)、貸(dai)款業(ye)(ye)(ye)務(wu)(wu)(wu)(wu)、匯款業(ye)(ye)(ye)務(wu)(wu)(wu)(wu)、外匯業(ye)(ye)(ye)務(wu)(wu)(wu)(wu)、代(dai)理業(ye)(ye)(ye)務(wu)(wu)(wu)(wu))、對(dui)公業(ye)(ye)(ye)務(wu)(wu)(wu)(wu)(存款業(ye)(ye)(ye)務(wu)(wu)(wu)(wu)、貸(dai)款業(ye)(ye)(ye)務(wu)(wu)(wu)(wu)、人(ren)民(min)幣支(zhi)付(fu)結算服務(wu)(wu)(wu)(wu)業(ye)(ye)(ye)務(wu)(wu)(wu)(wu))。在學(xue)生(sheng)開始實(shi)(shi)(shi)(shi)(shi)(shi)驗(yan)(yan)操作之前(qian),首先由(you)(you)(you)扮演(yan)(yan)綜(zong)合(he)角(jiao)色(se)的(de)(de)學(xue)生(sheng)進行(xing)(xing)實(shi)(shi)(shi)(shi)(shi)(shi)驗(yan)(yan)準備工(gong)作,然后由(you)(you)(you)扮演(yan)(yan)柜(ju)(ju)員角(jiao)色(se)的(de)(de)學(xue)生(sheng),添加(jia)個人(ren)客(ke)戶或企業(ye)(ye)(ye)客(ke)戶,并向銀(yin)(yin)行(xing)(xing)提(ti)交相(xiang)(xiang)關的(de)(de)個人(ren)業(ye)(ye)(ye)務(wu)(wu)(wu)(wu)或對(dui)公業(ye)(ye)(ye)務(wu)(wu)(wu)(wu)辦理申(shen)請,由(you)(you)(you)一(yi)般(ban)柜(ju)(ju)員或綜(zong)合(he)柜(ju)(ju)員相(xiang)(xiang)互協作受(shou)理各項業(ye)(ye)(ye)務(wu)(wu)(wu)(wu)。通過該教(jiao)學(xue)軟件系統(tong)(tong)操作,不僅深化學(xue)生(sheng)對(dui)銀(yin)(yin)行(xing)(xing)金(jin)融(rong)理論的(de)(de)理解(jie),而(er)且加(jia)快掌握銀(yin)(yin)行(xing)(xing)實(shi)(shi)(shi)(shi)(shi)(shi)訓(xun)平(ping)(ping)臺操作技能,讓學(xue)生(sheng)體(ti)驗(yan)(yan)真正的(de)(de)商(shang)業(ye)(ye)(ye)銀(yin)(yin)行(xing)(xing)業(ye)(ye)(ye)務(wu)(wu)(wu)(wu)流程。
另一方面,為(wei)了(le)加(jia)強學生對商(shang)業(ye)(ye)(ye)(ye)銀(yin)(yin)行(xing)(xing)網上(shang)(shang)銀(yin)(yin)行(xing)(xing)業(ye)(ye)(ye)(ye)務的了(le)解,我們在(zai)參照、歸納商(shang)業(ye)(ye)(ye)(ye)銀(yin)(yin)行(xing)(xing)主(zhu)要受(shou)理、承(cheng)辦的網上(shang)(shang)業(ye)(ye)(ye)(ye)務之(zhi)后(hou)(hou),經(jing)過研究分析(xi)開發出“思沃網上(shang)(shang)銀(yin)(yin)行(xing)(xing)系統(tong)(tong)(tong)”。由個人網上(shang)(shang)業(ye)(ye)(ye)(ye)務、企業(ye)(ye)(ye)(ye)網上(shang)(shang)業(ye)(ye)(ye)(ye)務、銀(yin)(yin)行(xing)(xing)后(hou)(hou)臺(tai)系統(tong)(tong)(tong)三部分組(zu)成,學生經(jing)過注冊成為(wei)合法的個人客戶或企業(ye)(ye)(ye)(ye)客戶,登錄系統(tong)(tong)(tong),演練相應(ying)的個人版網上(shang)(shang)銀(yin)(yin)行(xing)(xing)和(he)企業(ye)(ye)(ye)(ye)版網上(shang)(shang)銀(yin)(yin)行(xing)(xing)業(ye)(ye)(ye)(ye)務,使學生逐步(bu)熟悉網上(shang)(shang)銀(yin)(yin)行(xing)(xing)業(ye)(ye)(ye)(ye)務的實際操作(zuo)和(he)后(hou)(hou)臺(tai)管理流程。本公司為(wei)了(le)更好滿足高校的教學需求,會(hui)根據高校的需求提供商(shang)業(ye)(ye)(ye)(ye)銀(yin)(yin)行(xing)(xing)實訓室(shi)解決方案(an)。
以(yi)多媒體動畫(hua)表(biao)現形式,逼真(zhen)的(de)(de)顯示商(shang)業(ye)(ye)(ye)銀行(xing)的(de)(de)實(shi)際(ji)業(ye)(ye)(ye)務(wu)辦理(li)過(guo)程(cheng),有(you)效(xiao)增加軟件的(de)(de)趣(qu)味性。使學(xue)生在掌握理(li)論(lun)知(zhi)(zhi)(zhi)識(shi)的(de)(de)同時熟悉銀行(xing)業(ye)(ye)(ye)務(wu)的(de)(de)實(shi)際(ji)操作過(guo)程(cheng),改變其知(zhi)(zhi)(zhi)識(shi)結構,培養商(shang)業(ye)(ye)(ye)銀行(xing)真(zhen)正需要(yao)的(de)(de)實(shi)用性人才,增強學(xue)生的(de)(de)社會就(jiu)業(ye)(ye)(ye)競爭力。該教(jiao)學(xue)軟件系統(tong)的(de)(de)包含(han)全面的(de)(de)商(shang)業(ye)(ye)(ye)銀行(xing)知(zhi)(zhi)(zhi)識(shi)庫,涉及了大量新的(de)(de)業(ye)(ye)(ye)務(wu)知(zhi)(zhi)(zhi)識(shi)和法律規定,收錄商(shang)業(ye)(ye)(ye)銀行(xing)的(de)(de)基本業(ye)(ye)(ye)務(wu)知(zhi)(zhi)(zhi)識(shi),允許(xu)教(jiao)師擴容(rong)系統(tong)知(zhi)(zhi)(zhi)識(shi)庫。強大的(de)(de)案(an)例(li)(li)管(guan)理(li)功能,支持(chi)教(jiao)師新建、上傳、編輯案(an)例(li)(li)數據(ju),設置案(an)例(li)(li)分析重(zhong)點、順序、答(da)案(an)提示,訓(xun)練學(xue)生分析解(jie)決問題的(de)(de)能力。
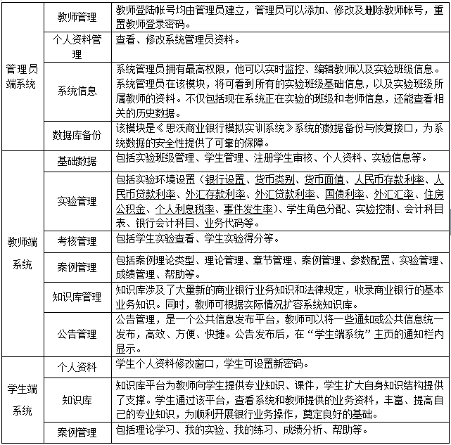
1、科學的(de)三層賬戶管理(li)模式
該實訓教(jiao)學平臺軟件中有(you)管(guan)(guan)(guan)理員、教(jiao)師、學生三種賬(zhang)號類型。由(you)管(guan)(guan)(guan)理員統(tong)一維護教(jiao)師帳戶資(zi)料(liao),然后由(you)教(jiao)師對學生賬(zhang)號進(jin)行管(guan)(guan)(guan)理,每位(wei)教(jiao)師可(ke)獨(du)立(li)管(guan)(guan)(guan)理自己新建班級(ji)(ji)中的(de)所有(you)學生賬(zhang)號信息。為(wei)有(you)效保證操作(zuo)的(de)獨(du)立(li)性和用戶數(shu)據(ju)的(de)安全性,系統(tong)管(guan)(guan)(guan)理員無權刪(shan)除(chu)已(yi)有(you)實驗(yan)班級(ji)(ji)資(zi)料(liao)的(de)教(jiao)師帳號資(zi)料(liao)。
2、強(qiang)大的案例分析系(xi)統
充分融合用(yong)戶(hu)需求(qiu),集(ji)實驗操(cao)作(zuo)、練(lian)習(xi)、學習(xi)于一(yi)體(ti),滿足學生學習(xi)和實訓(xun)的要求(qiu)。教(jiao)師在(zai)實訓(xun)教(jiao)學軟件中添加各種銀行(xing)案例資料,學生選擇(ze)案例進(jin)行(xing)分析練(lian)習(xi),逐步提高(gao)自(zi)身的分析能力。支持視(shi)頻(pin)案例的上傳、在(zai)線(xian)播放,提高(gao)學生學習(xi)興趣。
3、逼真的實驗模(mo)擬(ni)場景
系(xi)統設(she)計(ji)開(kai)(kai)發模仿銀(yin)(yin)行(xing)組(zu)織結構:總行(xing)由(you)(you)若干(gan)分(fen)行(xing)構成,分(fen)行(xing)由(you)(you)若干(gan)支行(xing)組(zu)成。由(you)(you)教師建(jian)立一個模擬的(de)(de)商業(ye)(ye)(ye)(ye)(ye)(ye)銀(yin)(yin)行(xing)實(shi)驗項(xiang)(xiang)目(mu)(mu),并為該實(shi)驗項(xiang)(xiang)目(mu)(mu)配(pei)置(zhi)實(shi)驗環境,設(she)置(zhi)實(shi)驗參數(shu),統一控制實(shi)驗進程(cheng)。學(xue)生(sheng)(sheng)在(zai)教師搭(da)建(jian)的(de)(de)商業(ye)(ye)(ye)(ye)(ye)(ye)銀(yin)(yin)行(xing)實(shi)驗環境中(zhong),通(tong)過(guo)扮(ban)演綜合角(jiao)(jiao)色(se)(se)、柜(ju)員(yuan)角(jiao)(jiao)色(se)(se)來(lai)開(kai)(kai)展各項(xiang)(xiang)個人(ren)業(ye)(ye)(ye)(ye)(ye)(ye)務(wu)(wu)(wu)(存款(kuan)業(ye)(ye)(ye)(ye)(ye)(ye)務(wu)(wu)(wu)、銀(yin)(yin)行(xing)卡業(ye)(ye)(ye)(ye)(ye)(ye)務(wu)(wu)(wu)、貸(dai)款(kuan)業(ye)(ye)(ye)(ye)(ye)(ye)務(wu)(wu)(wu)、匯款(kuan)業(ye)(ye)(ye)(ye)(ye)(ye)務(wu)(wu)(wu)、外匯業(ye)(ye)(ye)(ye)(ye)(ye)務(wu)(wu)(wu)、代理業(ye)(ye)(ye)(ye)(ye)(ye)務(wu)(wu)(wu))、對(dui)公業(ye)(ye)(ye)(ye)(ye)(ye)務(wu)(wu)(wu)(存款(kuan)業(ye)(ye)(ye)(ye)(ye)(ye)務(wu)(wu)(wu)、貸(dai)款(kuan)業(ye)(ye)(ye)(ye)(ye)(ye)務(wu)(wu)(wu)、人(ren)民(min)幣(bi)支付結算服務(wu)(wu)(wu)業(ye)(ye)(ye)(ye)(ye)(ye)務(wu)(wu)(wu))。在(zai)學(xue)生(sheng)(sheng)開(kai)(kai)始實(shi)驗操作之(zhi)前,首先由(you)(you)扮(ban)演綜合角(jiao)(jiao)色(se)(se)的(de)(de)學(xue)生(sheng)(sheng)進行(xing)實(shi)驗準備工作,然后由(you)(you)扮(ban)演柜(ju)員(yuan)角(jiao)(jiao)色(se)(se)的(de)(de)學(xue)生(sheng)(sheng),添(tian)加個人(ren)客戶或(huo)(huo)企(qi)業(ye)(ye)(ye)(ye)(ye)(ye)客戶,并向銀(yin)(yin)行(xing)提交相(xiang)(xiang)關的(de)(de)個人(ren)業(ye)(ye)(ye)(ye)(ye)(ye)務(wu)(wu)(wu)或(huo)(huo)對(dui)公業(ye)(ye)(ye)(ye)(ye)(ye)務(wu)(wu)(wu)辦理申請,由(you)(you)一般柜(ju)員(yuan)或(huo)(huo)綜合柜(ju)員(yuan)相(xiang)(xiang)互(hu)協作受理各項(xiang)(xiang)業(ye)(ye)(ye)(ye)(ye)(ye)務(wu)(wu)(wu)。通(tong)過(guo)軟件操作,不僅深化學(xue)生(sheng)(sheng)對(dui)銀(yin)(yin)行(xing)金融理論的(de)(de)理解,而且加快掌握銀(yin)(yin)行(xing)系(xi)統操作技能(neng),讓學(xue)生(sheng)(sheng)體驗真正的(de)(de)商業(ye)(ye)(ye)(ye)(ye)(ye)銀(yin)(yin)行(xing)業(ye)(ye)(ye)(ye)(ye)(ye)務(wu)(wu)(wu)流程(cheng)。
4、高仿(fang)真的商業(ye)銀行業(ye)務(wu)報表、憑證
以銀(yin)行(xing)各(ge)(ge)項(xiang)業(ye)務憑證的(de)(de)樣式、欄目、內(nei)容、大小(xiao)等為依據(ju),100%模擬仿真,有效(xiao)確保系統中(zhong)所(suo)有憑證的(de)(de)真實(shi)性、完整性。包含商業(ye)銀(yin)行(xing)各(ge)(ge)項(xiang)業(ye)務憑證的(de)(de)號(hao)碼控制、賬簿(bu)登記(ji)(ji)、核算功能,學生(sheng)通過操練憑證在各(ge)(ge)項(xiang)業(ye)務的(de)(de)應用方(fang)法(fa)和打印輸出功能,不僅掌握各(ge)(ge)項(xiang)憑證的(de)(de)登記(ji)(ji)、填寫方(fang)法(fa),而且能掌握其(qi)號(hao)碼控制與核算流程(cheng)。同時,系統內(nei)含強大的(de)(de)報表管理(li)功能,方(fang)便教師、學生(sheng)查(cha)詢(xun)和匯總數據(ju),十分方(fang)便、快捷(jie)。
5、考(kao)核評(ping)分系統
獨立的考(kao)核(he)評分體系(xi)為(wei)客觀公(gong)正地評價學生的模擬實(shi)驗成(cheng)(cheng)(cheng)績提(ti)供了可(ke)(ke)靠手段。在實(shi)訓結(jie)束(shu)后(hou),教師可(ke)(ke)方(fang)便地查詢每個學生的成(cheng)(cheng)(cheng)績以及操(cao)作(zuo)錯誤,并留下相關(guan)評語。系(xi)統(tong)還能(neng)自動完成(cheng)(cheng)(cheng)最高分、最低分、參(can)考(kao)人數(shu)等統(tong)計(ji)任務,且可(ke)(ke)對(dui)每個案例進(jin)行錯誤分析。
6、安全的數(shu)據備份管(guan)理(li)
系(xi)統內置數(shu)(shu)(shu)據(ju)(ju)備份與恢(hui)復接口,為系(xi)統數(shu)(shu)(shu)據(ju)(ju)的安全(quan)性提供了可靠的保障。系(xi)統管理員通過訪問“主目錄/eMarket/database/index.aspx”,打開數(shu)(shu)(shu)據(ju)(ju)備份與恢(hui)復操(cao)作頁面,進行數(shu)(shu)(shu)據(ju)(ju)庫連接測試、數(shu)(shu)(shu)據(ju)(ju)庫還(huan)原、數(shu)(shu)(shu)據(ju)(ju)庫備份操(cao)作。
7、人性(xing)化的操作提(ti)示(shi)
為使學生(sheng)能盡快掌(zhang)握軟件的操作(zuo)(zuo)(zuo)方(fang)法(fa),《思沃商業銀(yin)行(xing)模擬實(shi)訓系(xi)統(tong)》無論是(shi)軟件界面(mian),還是(shi)操作(zuo)(zuo)(zuo)流程(cheng),都(dou)體現了(le)人性化的理念(nian)。對于(yu)每一(yi)個商業銀(yin)行(xing)實(shi)驗項目,系(xi)統(tong)都(dou)設(she)置了(le)操作(zuo)(zuo)(zuo)步驟提(ti)示(shi)功能,學生(sheng)只(zhi)需要點擊提(ti)示(shi)按鈕,系(xi)統(tong)就會自動提(ti)示(shi)當前(qian)的操作(zuo)(zuo)(zuo)步驟,有效的幫助學生(sheng)準確(que)掌(zhang)握操作(zuo)(zuo)(zuo)方(fang)法(fa),減(jian)少操作(zuo)(zuo)(zuo)失誤。
系統借鑒現(xian)代商業(ye)(ye)銀行(xing)(xing)最新(xin)的管理(li)方法,參照商業(ye)(ye)銀行(xing)(xing)成熟(shu)的業(ye)(ye)務(wu)(wu)流程,采(cai)用實(shi)驗(yan)形式全面(mian)模擬商業(ye)(ye)銀行(xing)(xing)個(ge)人業(ye)(ye)務(wu)(wu)、對公業(ye)(ye)務(wu)(wu)、網上銀行(xing)(xing)業(ye)(ye)務(wu)(wu)的辦理(li)規(gui)程。使學生在掌握理(li)論(lun)知識的同時熟(shu)悉銀行(xing)(xing)業(ye)(ye)務(wu)(wu)的實(shi)際操(cao)作(zuo)過程,培養商業(ye)(ye)銀行(xing)(xing)真正需要的實(shi)用性人才,增強學生的社會就業(ye)(ye)競爭(zheng)力。系統主要包括如(ru)下十(shi)一個(ge)實(shi)驗(yan)項(xiang)目:
1、個人存款實驗
2、個人銀行卡實驗
3、個人貸款實驗
4、個(ge)人匯款實(shi)驗(yan)
5、個人外(wai)匯實驗
6、個人業務代理(li)實驗
7、企(qi)業(ye)存款實(shi)驗
8、企業貸款實驗
9、企業支付結算實(shi)驗
10、個人(ren)網上銀行實驗
11、企業網上銀行實(shi)驗(yan)