Comprehensive Training

關(guan)鍵詞:大學(xue)(xue)生(sheng)創(chuang)業(ye)模擬實訓(xun)(xun)實戰教學(xue)(xue)平臺 大學(xue)(xue)生(sheng)創(chuang)業(ye)實訓(xun)(xun)教學(xue)(xue)軟件 大學(xue)(xue)生(sheng)創(chuang)業(ye)實訓(xun)(xun)教學(xue)(xue)系統 大學(xue)(xue)生(sheng)創(chuang)業(ye)實訓(xun)(xun)室解決方(fang)案
大(da)學(xue)(xue)(xue)生(sheng)(sheng)(sheng)(sheng)創業(ye)主要是在校大(da)學(xue)(xue)(xue)生(sheng)(sheng)(sheng)(sheng)和大(da)學(xue)(xue)(xue)畢業(ye)生(sheng)(sheng)(sheng)(sheng)群體組成(cheng),近年來(lai)大(da)學(xue)(xue)(xue)生(sheng)(sheng)(sheng)(sheng)創業(ye)問題(ti)越來(lai)越受社會(hui)的關注,因為(wei)大(da)學(xue)(xue)(xue)生(sheng)(sheng)(sheng)(sheng)屬于高級知(zhi)識人群,并且經過(guo)多年的教育以及(ji)背負(fu)著社會(hui)的種種期望,在社會(hui)經濟繁榮發展的同時,大(da)學(xue)(xue)(xue)生(sheng)(sheng)(sheng)(sheng)創業(ye)也成(cheng)為(wei)大(da)學(xue)(xue)(xue)生(sheng)(sheng)(sheng)(sheng)就業(ye)之(zhi)外的新(xin)興(xing)的現(xian)象。
大(da)(da)學(xue)(xue)生(sheng)(sheng)創(chuang)業群體主(zhu)要由(you)(you)在(zai)校大(da)(da)學(xue)(xue)生(sheng)(sheng)和(he)(he)畢業生(sheng)(sheng)組成,由(you)(you)于大(da)(da)學(xue)(xue)擴招引起大(da)(da)學(xue)(xue)生(sheng)(sheng)就業等一(yi)系列問(wen)題,一(yi)部分大(da)(da)學(xue)(xue)生(sheng)(sheng)通(tong)過(guo)創(chuang)業形式(shi)實(shi)現就業,這部分大(da)(da)學(xue)(xue)生(sheng)(sheng)具有高(gao)知識高(gao)學(xue)(xue)歷的特點,但是由(you)(you)于大(da)(da)學(xue)(xue)生(sheng)(sheng)缺乏相對應的社會(hui)經驗,所以需要全社會(hui)的關注和(he)(he)幫助(zhu)。
根據人力(li)資源和(he)社會保障部(bu)的(de)(de)最新統計,2007年(nian)-2008年(nian)的(de)(de)就業(ye)狀況很不理想。所以好多大學生都選擇創業(ye)。
大(da)(da)學生創(chuang)業(ye)(ye)逐漸(jian)被社(she)(she)會(hui)所承認和接受(shou),同(tong)時(shi)也肩負著提高(gao)大(da)(da)學生畢業(ye)(ye)就(jiu)(jiu)業(ye)(ye)率和社(she)(she)會(hui)穩(wen)定等的歷史使命。在(zai)高(gao)校(xiao)擴招之后越來越多大(da)(da)學生走出校(xiao)門(men)的同(tong)時(shi),大(da)(da)學生創(chuang)業(ye)(ye)就(jiu)(jiu)成為了大(da)(da)學生就(jiu)(jiu)業(ye)(ye)之外的一個(ge)社(she)(she)會(hui)新問題。
思沃大學生(sheng)創(chuang)業模(mo)擬(ni)(ni)實(shi)訓系統是一款(kuan)重點將理論和實(shi)踐、案例分析相結合的模(mo)擬(ni)(ni)實(shi)訓實(shi)戰(zhan)平臺教學軟件。為(wei)滿足高校(xiao)的教學需求,本公司(si)提供(gong)創(chuang)業實(shi)訓室解決方案。
用(yong)戶對象:本教學軟件適用(yong)于各(ge)專業大學生創業的(de)模擬(ni)實(shi)訓。
軟件教(jiao)學(xue)(xue)方式:理論學(xue)(xue)習與(yu)案(an)例(li)實踐相結合,將實驗考(kao)核與(yu)教(jiao)學(xue)(xue)考(kao)核系統相結合。
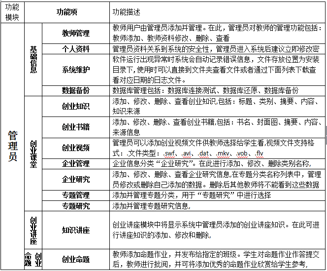
軟件(jian)的(de)(de)功能概述:軟件(jian)分(fen)管(guan)理(li)員、教(jiao)師(shi)和(he)學生(sheng)三個用戶角色。管(guan)理(li)員負責(ze)對(dui)教(jiao)師(shi)的(de)(de)添加管(guan)理(li)及(ji)基礎數據的(de)(de)添加。教(jiao)師(shi)負責(ze)對(dui)學生(sheng)的(de)(de)管(guan)理(li)以及(ji)對(dui)實驗的(de)(de)總體掌控。
學生端(duan)模擬現實創業的(de)步(bu)驟(zou)及相(xiang)關流程進行創業實驗。
學生端模擬現實創業(ye)的步(bu)驟及(ji)相關流程進(jin)行創業(ye)實驗(yan)。
思(si)沃大(da)學(xue)(xue)(xue)(xue)(xue)生創(chuang)(chuang)(chuang)(chuang)(chuang)業(ye)(ye)(ye)(ye)(ye)(ye)模擬實訓平臺(tai)系統從大(da)學(xue)(xue)(xue)(xue)(xue)生創(chuang)(chuang)(chuang)(chuang)(chuang)業(ye)(ye)(ye)(ye)(ye)(ye)的(de)(de)(de)(de)(de)現狀分析(xi),將創(chuang)(chuang)(chuang)(chuang)(chuang)業(ye)(ye)(ye)(ye)(ye)(ye)教育(yu)(yu)的(de)(de)(de)(de)(de)內容(rong)以及(ji)因素滲透(tou)在專業(ye)(ye)(ye)(ye)(ye)(ye)實踐教學(xue)(xue)(xue)(xue)(xue)中(zhong)(zhong),并根據創(chuang)(chuang)(chuang)(chuang)(chuang)業(ye)(ye)(ye)(ye)(ye)(ye)教育(yu)(yu)的(de)(de)(de)(de)(de)目(mu)標及(ji)內容(rong)設置較完善的(de)(de)(de)(de)(de)創(chuang)(chuang)(chuang)(chuang)(chuang)業(ye)(ye)(ye)(ye)(ye)(ye)實踐體系。軟件模擬交互(hu)思(si)想(xiang),采用國(guo)(guo)際先進的(de)(de)(de)(de)(de)計(ji)(ji)算機仿真技術(shu),仿真模擬虛擬市場(chang)環境(jing)、市場(chang)調(diao)查(cha)(cha)以及(ji)整個(ge)市場(chang)競爭結(jie)構。學(xue)(xue)(xue)(xue)(xue)生通(tong)過軟件學(xue)(xue)(xue)(xue)(xue)習創(chuang)(chuang)(chuang)(chuang)(chuang)業(ye)(ye)(ye)(ye)(ye)(ye)心理學(xue)(xue)(xue)(xue)(xue)、創(chuang)(chuang)(chuang)(chuang)(chuang)業(ye)(ye)(ye)(ye)(ye)(ye)講堂、網上創(chuang)(chuang)(chuang)(chuang)(chuang)業(ye)(ye)(ye)(ye)(ye)(ye)、創(chuang)(chuang)(chuang)(chuang)(chuang)業(ye)(ye)(ye)(ye)(ye)(ye)準備等(deng)創(chuang)(chuang)(chuang)(chuang)(chuang)業(ye)(ye)(ye)(ye)(ye)(ye)知(zhi)識,撰寫(xie)一份創(chuang)(chuang)(chuang)(chuang)(chuang)業(ye)(ye)(ye)(ye)(ye)(ye)計(ji)(ji)劃書(shu),投入到(dao)創(chuang)(chuang)(chuang)(chuang)(chuang)業(ye)(ye)(ye)(ye)(ye)(ye)實戰中(zhong)(zhong)。創(chuang)(chuang)(chuang)(chuang)(chuang)業(ye)(ye)(ye)(ye)(ye)(ye)實戰分為公(gong)司(si)注冊和(he)實戰運營(ying)。公(gong)司(si)注冊采用Flash動(dong)畫(hua)模式,模擬公(gong)司(si)注冊的(de)(de)(de)(de)(de)整個(ge)流程。實戰運營(ying)是(shi)整個(ge)系統的(de)(de)(de)(de)(de)主體,將全國(guo)(guo)分為七個(ge)區(qu)(qu)(qu)(qu)域(yu):東北(bei)地(di)(di)(di)(di)(di)區(qu)(qu)(qu)(qu)、華(hua)(hua)北(bei)地(di)(di)(di)(di)(di)區(qu)(qu)(qu)(qu)、西(xi)北(bei)地(di)(di)(di)(di)(di)區(qu)(qu)(qu)(qu)、華(hua)(hua)東地(di)(di)(di)(di)(di)區(qu)(qu)(qu)(qu)、西(xi)南地(di)(di)(di)(di)(di)區(qu)(qu)(qu)(qu)、華(hua)(hua)中(zhong)(zhong)地(di)(di)(di)(di)(di)區(qu)(qu)(qu)(qu)、華(hua)(hua)南地(di)(di)(di)(di)(di)區(qu)(qu)(qu)(qu)。系統模擬公(gong)司(si)內部與(yu)(yu)外在市場(chang)之間的(de)(de)(de)(de)(de)矛盾,創(chuang)(chuang)(chuang)(chuang)(chuang)業(ye)(ye)(ye)(ye)(ye)(ye)者通(tong)過各種(zhong)調(diao)查(cha)(cha)、決策(ce)解決企業(ye)(ye)(ye)(ye)(ye)(ye)市場(chang)運營(ying)過程中(zhong)(zhong)可能(neng)遇(yu)到(dao)的(de)(de)(de)(de)(de)各種(zhong)情況。在區(qu)(qu)(qu)(qu)域(yu)需求飽(bao)和(he)后擴(kuo)大(da)市場(chang),對(dui)其中(zhong)(zhong)出(chu)現的(de)(de)(de)(de)(de)問(wen)題和(he)運營(ying)結(jie)果進行分析(xi)與(yu)(yu)評估,培養大(da)學(xue)(xue)(xue)(xue)(xue)生正確的(de)(de)(de)(de)(de)人生觀、價值觀、就業(ye)(ye)(ye)(ye)(ye)(ye)觀,提(ti)高(gao)大(da)學(xue)(xue)(xue)(xue)(xue)生勇于(yu)創(chuang)(chuang)(chuang)(chuang)(chuang)業(ye)(ye)(ye)(ye)(ye)(ye)的(de)(de)(de)(de)(de)精神(shen),讓(rang)大(da)學(xue)(xue)(xue)(xue)(xue)生有(you)良(liang)好的(de)(de)(de)(de)(de)創(chuang)(chuang)(chuang)(chuang)(chuang)業(ye)(ye)(ye)(ye)(ye)(ye)意識,增強(qiang)大(da)學(xue)(xue)(xue)(xue)(xue)生自主創(chuang)(chuang)(chuang)(chuang)(chuang)業(ye)(ye)(ye)(ye)(ye)(ye)能(neng)力。
本教學系統主(zhu)要功能特色:
1、以(yi)LASH動畫形式模擬公(gong)司(si)(si)工商注冊流程。公(gong)司(si)(si)基本信(xin)息包(bao)括公(gong)司(si)(si)名稱,年(nian)(nian)份,品牌(pai)、商標、所在(zai)區域(yu)、擴張區域(yu)、流動資(zi)(zi)金、風險(xian)投(tou)資(zi)(zi)、投(tou)資(zi)(zi)情(qing)(qing)況、融(rong)資(zi)(zi)情(qing)(qing)況、信(xin)用(yong)等(deng)級(ji)、品牌(pai)知名度(du)(du)、倉庫(ku)(ku)信(xin)息(面積/最大(da)存(cun)量/單(dan)位管理(li)費)、產品庫(ku)(ku)存(cun)(每一種產品的(de)庫(ku)(ku)存(cun)數(shu)(shu)量)、當(dang)前(qian)季度(du)(du)的(de)訂(ding)單(dan)執行情(qing)(qing)況(總訂(ding)單(dan)/已執行)、自(zi)建(jian)店數(shu)(shu)量、當(dang)前(qian)正在(zai)提供的(de)服務(wu)、技術研發(fa)情(qing)(qing)況(已研發(fa)的(de)技術/研發(fa)時(shi)間[哪年(nian)(nian)哪季度(du)(du)])、生產線(xian)(xian)(生產線(xian)(xian)名稱/檔次)、公(gong)司(si)(si)員(yuan)工(管理(li)層(ceng)人數(shu)(shu)/生產線(xian)(xian)工人人數(shu)(shu))等(deng)等(deng)。
2、包含創(chuang)(chuang)業(ye)(ye)理論(lun)(lun)知(zhi)識的學習和創(chuang)(chuang)業(ye)(ye)實戰訓練(lian)。創(chuang)(chuang)業(ye)(ye)理論(lun)(lun)知(zhi)識包括測評系統、創(chuang)(chuang)業(ye)(ye)課堂(tang)、創(chuang)(chuang)業(ye)(ye)講談、創(chuang)(chuang)業(ye)(ye)命題、創(chuang)(chuang)業(ye)(ye)計劃書、法規知(zhi)識、網上創(chuang)(chuang)業(ye)(ye)、創(chuang)(chuang)業(ye)(ye)準(zhun)備(bei)、創(chuang)(chuang)業(ye)(ye)論(lun)(lun)壇。創(chuang)(chuang)業(ye)(ye)實戰訓練(lian)包含選擇行業(ye)(ye)、注(zhu)冊公司、人員招(zhao)聘、產品(pin)戰略策劃、產品(pin)生產、渠道(dao)銷售、促銷、備(bei)貨(huo)運(yun)送等(deng)內容。
3、企業經營管理(li):了解企業實(shi)時狀(zhuang)況、工商行政事務處理(li)、人(ren)員招聘、工資福利、公司(si)制度、員工培訓、人(ren)員流動等人(ren)事管理(li)策略(lve)
4、企(qi)業(ye)投(tou)(tou)融(rong)資(zi)(zi)(zi)管理(li):系統必須含有投(tou)(tou)融(rong)資(zi)(zi)(zi)模塊,了解(jie)操作企(qi)業(ye)的(de)基本投(tou)(tou)資(zi)(zi)(zi)和融(rong)資(zi)(zi)(zi)手段,模塊包括:銀(yin)行存款、銀(yin)行貸款、企(qi)業(ye)間借(jie)貸、民間借(jie)貸、私幕股權。另外還(huan)含有風(feng)險(xian)投(tou)(tou)資(zi)(zi)(zi)模塊,在(zai)審核計劃書后做出評價和評分,由教師設(she)(she)置(zhi)是否給(gei)予風(feng)險(xian)投(tou)(tou)資(zi)(zi)(zi),以及金額。設(she)(she)置(zhi)后系統自動給(gei)相(xiang)應企(qi)業(ye)發(fa)送反饋信息,接受并給(gei)予風(feng)投(tou)(tou)的(de)企(qi)業(ye)前來簽訂風(feng)投(tou)(tou)協議領取(qu)風(feng)投(tou)(tou)資(zi)(zi)(zi)金
5、系統具有(you)(you)自動(dong)計分和手動(dong)評分功能。自動(dong)計分以各方面排(pai)(pai)(pai)名的(de)形(xing)式(shi),包括資金(jin)排(pai)(pai)(pai)名、銷售排(pai)(pai)(pai)名、知(zhi)名度(du)排(pai)(pai)(pai)名、利潤排(pai)(pai)(pai)名、投資收(shou)益排(pai)(pai)(pai)名、廣(guang)(guang)告設計排(pai)(pai)(pai)名、市(shi)場占有(you)(you)率排(pai)(pai)(pai)名、美譽度(du)排(pai)(pai)(pai)名、投融資收(shou)益排(pai)(pai)(pai)名、累計繳稅排(pai)(pai)(pai)名、綜合排(pai)(pai)(pai)名等。教師可以批閱學生所(suo)提交的(de)計劃書、廣(guang)(guang)告設計、市(shi)場調查分析、公司制(zhi)度(du)等。
6、系統提供超過十(shi)個行(xing)業的相關參(can)(can)(can)數(shu)(消(xiao)費(fei)者(zhe)特(te)征、 類(lei)別 、消(xiao)費(fei)者(zhe)特(te)征、消(xiao)費(fei)者(zhe)構成參(can)(can)(can)數(shu)、消(xiao)費(fei)者(zhe)偏好參(can)(can)(can)數(shu)、產(chan)品屬(shu)性(xing)類(lei)別、產(chan)品屬(shu)性(xing)類(lei)別參(can)(can)(can)數(shu)、產(chan)品屬(shu)性(xing)、產(chan)品屬(shu)性(xing)參(can)(can)(can)數(shu)、生產(chan)線(xian)類(lei)型(xing)、生產(chan)線(xian)類(lei)型(xing) 參(can)(can)(can)數(shu)、行(xing)業參(can)(can)(can)數(shu) 、運行(xing)參(can)(can)(can)數(shu)、區域(yu)參(can)(can)(can)數(shu) 、購買參(can)(can)(can)數(shu) 、經(jing)濟參(can)(can)(can)數(shu)、渠道類(lei)型(xing)、渠道參(can)(can)(can)數(shu)、促(cu)銷類(lei)型(xing)、促(cu)銷參(can)(can)(can)數(shu)、廣告規格(ge)、廣告媒體、廣告參(can)(can)(can)數(shu)、服(fu)(fu)務(wu)類(lei)型(xing)、服(fu)(fu)務(wu)參(can)(can)(can)數(shu)、市場(chang)調查參(can)(can)(can)數(shu)、宏觀社會信息(xi)、行(xing)業動態信息(xi)、背景案(an)例信息(xi))。